본문 바로가기주요메뉴 바로가기

주메뉴

IBS Conferences
병원체와 싸우는 선천면역세포만 식별하는 형광물질 개발 게시판 상세보기
제목 병원체와 싸우는 선천면역세포만 식별하는 형광물질 개발
보도일 2022-10-17 09:32 조회 3461
연구단명 복잡계 자기조립 연구단
보도자료 hwp 파일명 : 221017_[IBS 보도자료] 병원체와 싸우는 선천면역세포만 식별하는 형광물질 개발(즉시).hwp 221017_[IBS 보도자료] 병원체와 싸우는 선천면역세포만 식별하는 형광물질 개발(즉시).hwp
첨부 zip 파일명 : 그림&이미지.zip 그림&이미지.zip
zip 파일명 : 연구단사진이미지.zip 연구단사진이미지.zip

병원체와 싸우는 선천면역세포만 식별하는 형광물질 개발

- IBS,‘M1 대식세포’만 선택적으로 탐지하는 화합물 ‘CDr17’발견 -

- 형광 세기로 15분 만에 류마티스 관절염 정량적 진단 가능 -

류마티스 관절염처럼 면역세포의 일종인 대식세포의 이상으로 발생하는 자가 면역 질환을 정확하고 빠르게 진단할 수 있는 길이 열렸다. 기초과학연구원(IBS, 원장 노도영) 복잡계 자기조립 연구단 장영태 부연구단장(포항공대 화학과 교수) 연구팀은 대식세포의 아류형인 M1 대식세포만 선택적으로 탐지하는 새로운 형광물질 ‘CDr17’을 개발했다.

대식세포는 선천적 면역을 담당하는 세포로 외부 물질의 침입 혹은 이물질의 축적이 일어날 수 있는 곳에 분포한다. 바이러스 침입 등으로 면역계에 자극이 오면 비활성 대식세포(M0)는 M1과 M2라는 두 가지 유형으로 활성화된다. M1은 우리 몸에 침입한 외부 물질을 공격하는 한편, M2는 조직 재생을 담당하는 식으로 역할이 서로 다르다.

질병 진단 및 새로운 치료제 개발을 위해서는 각 세포들의 특성과 세포에서 일어나는 현상을 실시간으로 파악해야 한다. 하지만 현재까지는 비활성화 대식세포와 활성화 대식세포를 구분하는 물질이 발견된 정도다. 대식세포 중 특정 유형만 선택적으로 탐지할 수 있는 기술은 아직 개발되지 않아 대식세포에 의한 질병을 정확히 진단하기 어려웠다.

IBS 연구진은 M1과 M2 대식세포의 대사 작용이 서로 다르다는 점에 착안, 각 유형을 구분할 수 있는 형광 분자 개발에 착수했다. 지방산을 소비하여 에너지를 얻는 M2와 달리, M1 대식세포는 탄수화물이 주 에너지원이다. 연구진은 80종의 탄수화물 기반 형광물질로 구성된 라이브러리를 새롭게 구축하고, 이중 M1 대식세포만 선택적으로 염색하는 화합물을 찾아내 ‘CDr17(Compound Designation red 17)’이라 이름 붙였다.

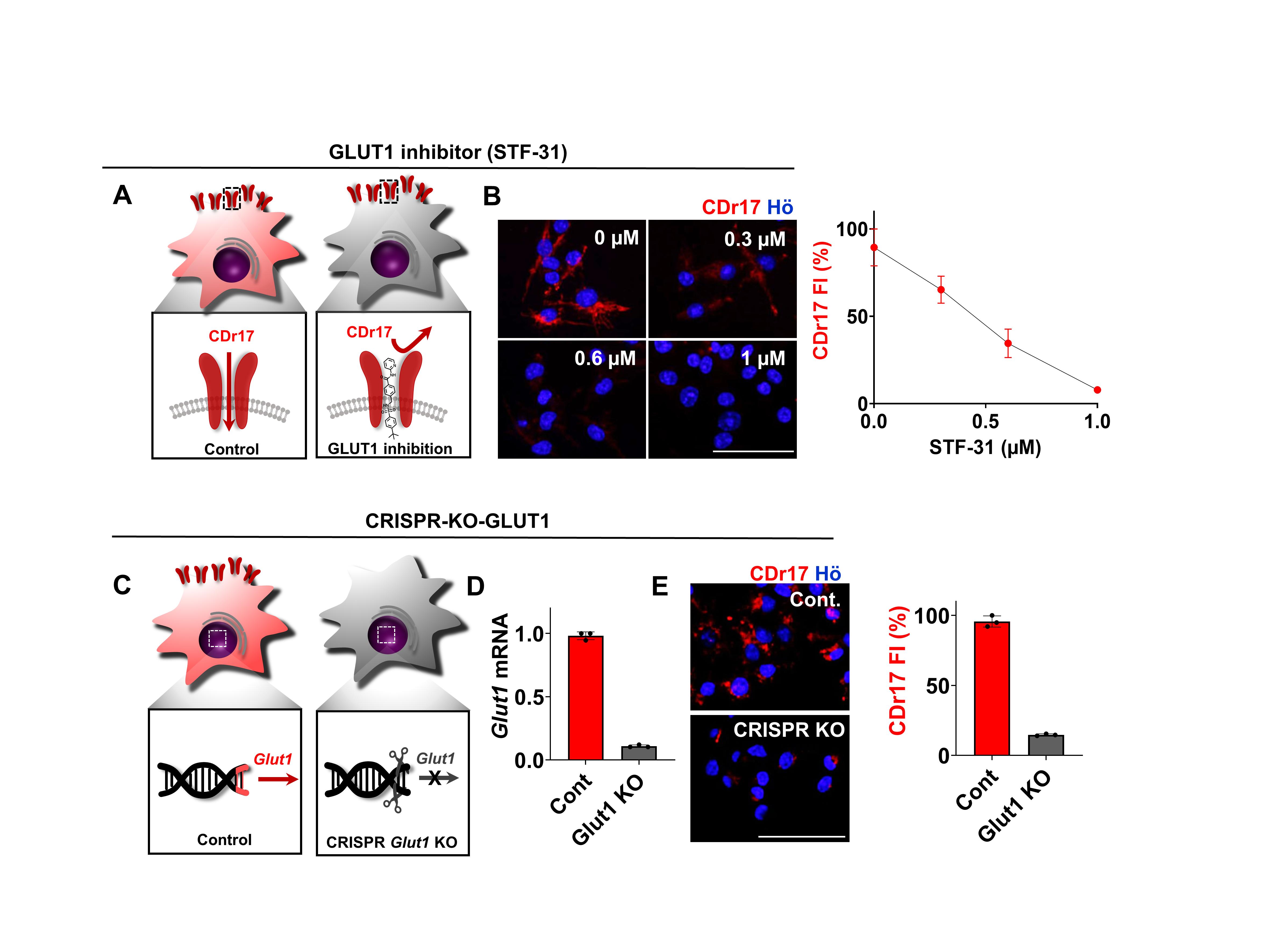
공동 제1저자인 조희원 포항공대 연구원은 “CDr17이 M1 대식세포만 선택적으로 염색하는 메커니즘도 규명했다”며 “CDr17이 여러 유형의 대식세포 중 M1 대식세포에서만 과발현되는 ‘포도당 수용체 1(GLUT1)’을 이용하여 선택적으로 M1 세포를 염색한다는 것을 알 수 있었다”고 설명했다.

이어 연구진은 CDr17을 활용한 류마티즈 관절염 진단 가능성도 동물실험으로 확인했다. M1 세포가 과도하게 활성화되면 대식세포 간의 불균형으로 인해 류마티즈 관절염 등 자가 면역 질환이 발생한다. 연구진은 류마티스 관절염을 유발시킨 실험쥐에 CDr17을 정맥으로 주사했다. 주사 15분 만에 질병 부위의 M1 대식세포를 선별할 수 있었다. 또한, 류마티즈 관절염이 심할수록 CDr17 형광 세기가 강해졌다. CDr17을 이용하면 살아있는 생명체에서 비(非)침습적인 방식으로 자가 면역 질환을 빠르고, 정량적으로 진단할 수 있음을 보여준 것이다.

연구를 이끈 장영태 부연구단장은 “대식세포의 아류형(M1, M2)을 구분할 수 있는 화합물을 개발한 첫 사례”라며 “M1 대식세포와 관련된 염증성 질환 진단 및 새로운 약물 개발을 견인할 것으로 기대된다”고 말했다.

연구결과는 10월 11일(한국시간) 국제학술지 ‘네이처 커뮤니케이션즈(Nature Communications, IF 17.694)’ 온라인 판에 게재됐다.


그림 설명


M1 대식세포 선택적 형광분자 ‘CDr17’의 개발
[그림 1] M1 대식세포 선택적 형광분자 ‘CDr17’의 개발.
A. M1과 M2 대식세포가 선호하는 에너지원과 대사과정 차이점에 대한 개략도. B. M1의 특징을 반영하여 자체 구축한 탄수화물 기반 형광 라이브러리 (Luminescent-Carbohydrate library). C. M1 대식세포 형광 분자 개발을 위한 이미징 기반 스크리닝의 모식도. D. M1 선택성을 가진 형광 분자, CDr17 구조. E, F. 이미지를 통한 CDr17의 M0, M2 대비 M1의 선택성.


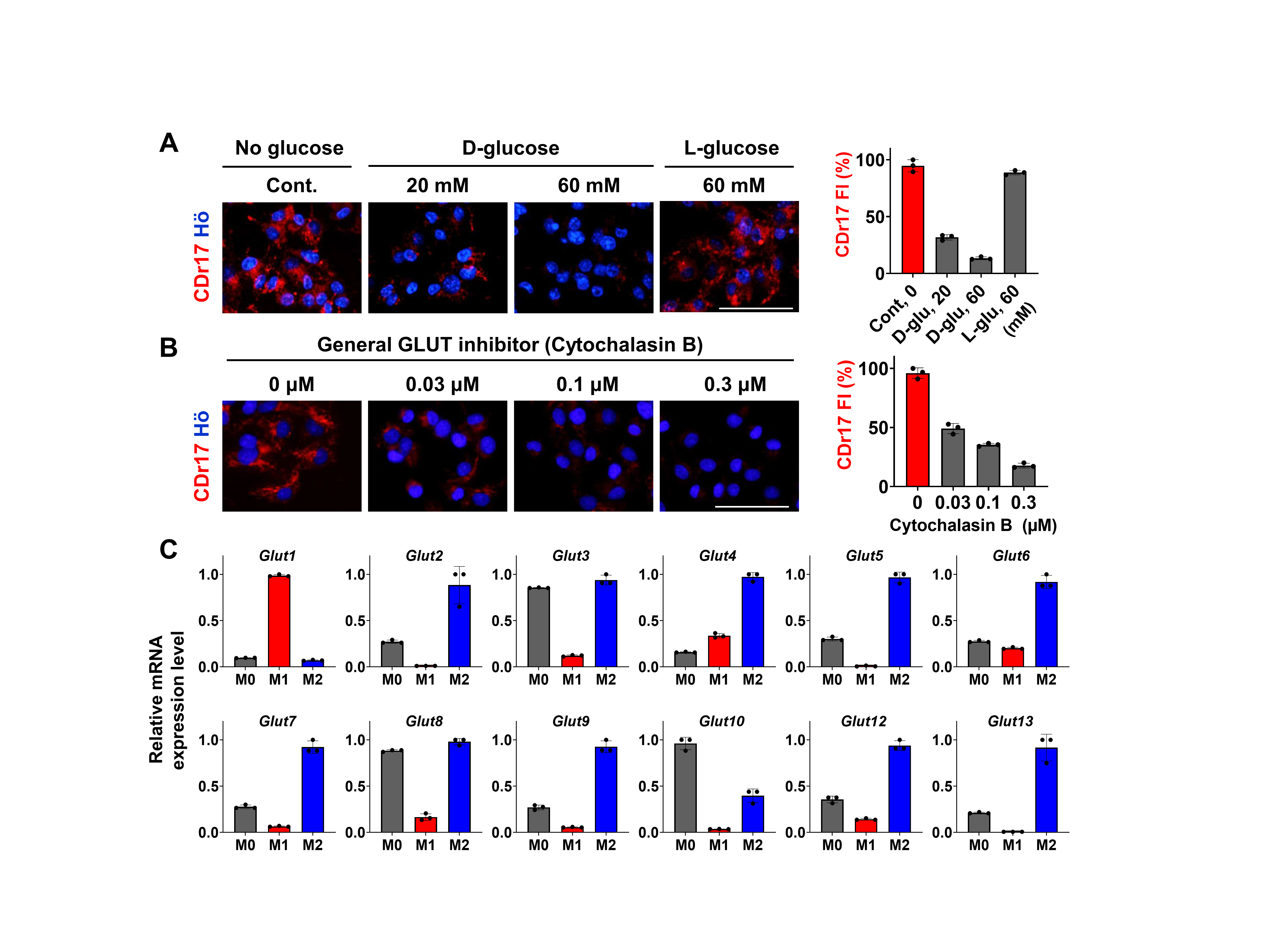
CDr17의 표적식별
[그림 2] CDr17의 표적식별.
A. CDr17과 포도당 (glucose)의 세포 내 경쟁 실험. B. 포도당 수송체 (Glucose transporter; GLUT) 억제형 연구. C. M0, M1, M2에서 포도당 수송체의 유전자 발현량 비교.


CDr17의 표적 검증
[그림 3] CDr17의 표적 검증.
A. 포도당 수용체 1 (Glucose transporter 1)에 특이적인 억제제 실험 개략도. B. 억제제 실험 통한 CDr17 세기의 감소. C. 유전자 가위 이용하여 Glut1 제거 통한 CDr17 표적 검증 모식도. D. 유전자 가위 기법 통해 감소된 Glut1 유전자 발현량. E. 대조군 대비 CDr17의 형광 세기 감소 확인.


CDr17을 이용한 체내 류마티스 관절염 이미징
[그림 4] CDr17을 이용한 체내 류마티스 관절염 이미징.
A. 류마티스 관절염 동물 모델 형성 모식도. B. CDr17을 이용한 류마티스 관절염 체내 이미징과 C. 형광 세기 수치화 그래프. D. 류마티스 관절염의 발병 정도와 CDr17 간 상관관계. E. 류마티스 관절염 조직 모델에서 CDr17의 조직 이미징 개략도. F. 대조군 대비 류마티스 관절염 조직에서 CDr17의 CD68 항체를 통한 대식세포 선택성 확인.


  • [아이뉴스24] 류마티스 관절염 등 자가면역 질환, 빠르게 진단한다
  • [연합뉴스] 기초과학연, 병원체와 싸우는 선천면역세포만 식별 화합물 개발
  • [헤럴드경제] “류마티스 관절염 환자 희소식” 착한 면역세포만 찾는 ‘형광물질’ 개발
  • [충청뉴스] IBS, 선천면역세포 식별 형광물질 개발
  • [메디컬투데이] IBS, 병원체와 싸우는 ‘선천면역세포’ 식별 형광물질 개발
  • [동아사이언스] 류머티스관절염 진단 더 정확하고 빠르게
  • [충남일보] IBS, 병원체와 싸우는 면역세포만 식별 형광물질 개발
  • [디지틀조선일보] ‘형광물질’로 류머티즘 원인 세포 찾아낸다
  • [디지털타임스] 대식세포만 식별하는 형광물질 개발… 류마티스 관절염 신속·정확하게 진단
  • [BBS NEWS] 대식세포 이상으로 발생하는 자가 면역질환 진단길 열려
  • [전자신문] 15분 만에 류마티스 관절염 정량 진단...IBS, '선천면역세포' 식별 형광물질 개발
  • [TJB] 병원체와 싸우는 선천면역세포 식별 형광물질 개발
  • [YTN사이언스] 면역세포 이상으로 발생하는 질환 진단법 개발
  • 만족도조사

    이 페이지에서 제공하는 정보에 대하여 만족하십니까?

    콘텐츠담당자
    홍보팀 : 이승언   042-878-8091
    최종수정일 2023-11-28 14:20